唐山公积金提取 生效中_公积金提取生效中算通过吗
公积金提取生效中是什么意思公积金提取生效中要等多久公积金提取生效中能取消吗公积金提取生效中多久到账忽然间有了这样的感觉,我的“公积金提取处于奏效进行当中”,跟这个时代存在着一种怪异的同步频率。....
了解详情
公积金提取生效中是什么意思公积金提取生效中要等多久公积金提取生效中能取消吗公积金提取生效中多久到账忽然间有了这样的感觉,我的“公积金提取处于奏效进行当中”,跟这个时代存在着一种怪异的同步频率。....
了解详情
公积金提取委托书怎么写才有效?委托事项必须精确到“去办理与公积金提取相关联的全部手续”这一程度,没有任何遗漏。委托提取公积金需要哪些材料?存在委托人的身份证复印件,还有受托人身份证原件,以及关系证明(户口本或结婚证),另外有提取事由证明材料(比如租房合同、购房合同)。公积金代办委托书模板哪里有?....
了解详情
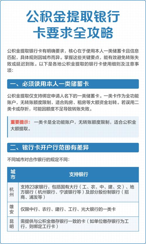
提取公积金必须要银行卡吗?公积金提取到支付宝可以吗?没有银行卡怎么提取公积金?那种既有银行卡功能、又具备公积金查询卡功能的联名卡,属于特殊存在哦。有些地方的公积金中心会跟特定银行携手合作去发行这样的卡。最终呢,他去补办了卡,然而公积金提取的流程,却还是耗费了差不多十天时间。....
了解详情
可谓是好不容易才通过了公积金提取的相关审核,满心都是欢喜地在这儿等着钱到账以便救急,然而呢却是左等右等,银行卡的余额居然一点动静都没有。这样的焦虑以及失望之情....
了解详情
是否还在因异地工作攒下的公积金提取不出而发愁,那可是自己账户内的钱,然而却因身处外地,相应手续繁杂琐碎,审核过程旷日持久,从而变成了只能看得到却无法触及的“死钱”,家里急需用钱....
了解详情热线电话
18225968333
上班时间
周一到周五
公司电话
13065553707
